# coding: utf-8 # In[1]: from IPython.display import Image Image('../../Python_probability_statistics_machine_learning_2E.png',width=200) # # # # As we have seen, it can be very difficult # or impossible to determine # the probability density distribution of the estimator # of some # quantity. The idea behind the bootstrap is that we can use computation # to approximate these functions which would otherwise be impossible to # solve for # analytically. # # Let's start with a simple example. Suppose we have the following # set of random # variables, $\lbrace X_1, X_2, \ldots, X_n \rbrace$ where each $X_k # \sim F$. In # other words the samples are all drawn from the same unknown # distribution $F$. # Having run the experiment, we thereby obtain the following # sample set: # # $$ # \lbrace x_1, x_2, \ldots, x_n \rbrace # $$ # # The sample mean is computed from this set as, # # $$ # \bar{x} = \frac{1}{n}\sum_{i=1}^n x_i # $$ # # The next question is how close is the sample mean to the true mean, # $\theta = # \mathbb{E}_F(X)$. Note that the second central moment of $X$ is as # follows: # # $$ # \mu_2(F) := \mathbb{E}_F (X^2) - (\mathbb{E}_F (X))^2 # $$ # # The standard deviation of the sample mean, $\bar{x}$, given $n$ # samples from an # underlying distribution $F$, is the following: # # $$ # \sigma(F) = (\mu_2(F)/n)^{1/2} # $$ # # Unfortunately, because we have only the set of samples $\lbrace x_1, # x_2, # \ldots, x_n \rbrace$ and not $F$ itself, we cannot compute this and # instead must # use the estimated standard error, # # $$ # \bar{\sigma} = (\bar{\mu}_2/n)^{1/2} # $$ # # where $\bar{\mu}_2 = \sum (x_i -\bar{x})^2/(n-1)$, which is the # unbiased # estimate of $\mu_2(F)$. However, this is not the only way to proceed. # Instead, # we could replace $F$ by some estimate, $\hat{F}$ obtained as a # piecewise # function of $\lbrace x_1, x_2, \ldots, x_n \rbrace$ by placing # probability mass # $1/n$ on each $x_i$. With that in place, we can compute the # estimated standard # error as the following: # # $$ # \hat{\sigma}_B = (\mu_2(\hat{F})/n)^{1/2} # $$ # # which is called the *bootstrap estimate* of the standard error. # Unfortunately, # the story effectively ends here. In even a slightly more general # setting, there # is no clean formula $\sigma(F)$ within which $F$ can be swapped # for $\hat{F}$. # This is where the computer saves the day. We actually do not need to know the # formula $\sigma(F)$ because we can compute it using a resampling method. The # key # idea is to sample with replacement from $\lbrace x_1, x_2, \ldots, x_n # \rbrace$. # The new set of $n$ independent draws (with replacement) from this set # is the # *bootstrap sample*, # # $$ # y^* = \lbrace x_1^*, x_2^*, \ldots, x_n^* \rbrace # $$ # # The Monte Carlo algorithm proceeds by first by selecting a large number of # bootstrap samples, $\lbrace y^*_k\rbrace$, then computing the statistic on each # of these samples, and then computing the sample standard deviation of the # results in the usual way. Thus, the bootstrap estimate of the statistic # $\theta$ # is the following, # # $$ # \hat{\theta}^*_B = \frac{1}{B} \sum_k \hat{\theta}^*(k) # $$ # # with the corresponding square of the sample standard deviation as # # $$ # \hat{\sigma}_B^2 = \frac{1}{B-1} \sum_k (\hat{\theta}^*(k)-\hat{\theta}^*_B # )^2 # $$ # # The process is much simpler than the notation implies. # Let's explore this with # a simple example using Python. The next block # of code sets up some samples from # a $\beta(3,2)$ distribution, # In[2]: import numpy as np _=np.random.seed(123456) # In[3]: import numpy as np from scipy import stats rv = stats.beta(3,2) xsamples = rv.rvs(50) # Because this is simulation data, we already know that the # mean is $\mu_1 = 3/5$ # and the standard deviation of the sample mean # for $n=50$ is $\bar{\sigma} # =\sqrt{2}/50$, which we will verify # later. # In[4]: get_ipython().run_line_magic('matplotlib', 'inline') from matplotlib.pylab import subplots fig,ax = subplots() fig.set_size_inches(8,4) _=ax.hist(xsamples,density=True,color='gray') ax2 = ax.twinx() _=ax2.plot(np.linspace(0,1,100),rv.pdf(np.linspace(0,1,100)),lw=3,color='k') _=ax.set_xlabel('$x$',fontsize=28) _=ax2.set_ylabel(' $y$',fontsize=28,rotation='horizontal') fig.tight_layout() fig.savefig('fig-statistics/Bootstrap_001.png') # # #
# #

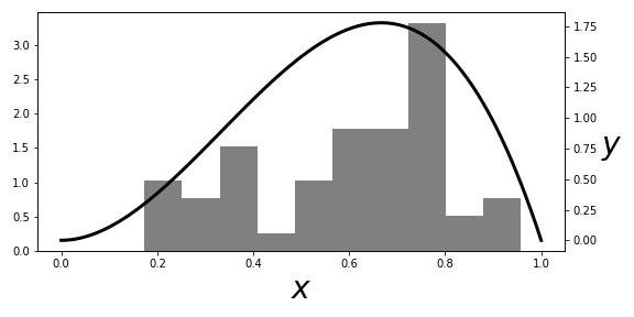
The $\beta(3,2)$ distribution and the # histogram that approximates it.

# # # # # # [Figure](#fig:Bootstrap_001) shows the # $\beta(3,2)$ distribution and # the corresponding histogram of the samples. The # histogram represents # $\hat{F}$ and is the distribution we sample from to obtain # the # bootstrap samples. As shown, the $\hat{F}$ is a pretty crude estimate # for # the $F$ density (smooth solid line), but that's not a serious # problem insofar as # the following bootstrap estimates are concerned. # In fact, the approximation # $\hat{F}$ has a naturally tendency to # pull towards the bulk of probability mass. # This is a # feature, not a bug; and is the underlying mechanism that explains # bootstrapping, but the formal proofs that exploit this basic # idea are far out of # our scope here. The next block generates the # bootstrap samples # In[5]: yboot = np.random.choice(xsamples,(100,50)) yboot_mn = yboot.mean() # and the bootstrap estimate is therefore, # In[6]: np.std(yboot.mean(axis=1)) # approx sqrt(1/1250) # [Figure](#fig:Bootstrap_002) shows the distribution of computed # sample means # from the bootstrap samples. As promised, the next block # shows how to use # `sympy.stats` to compute the $\beta(3,2)$ parameters we quoted # earlier. # In[7]: fig,ax = subplots() fig.set_size_inches(8,4) _=ax.hist(yboot.mean(axis=1),density=True,color='gray',rwidth=.8) _=ax.set_title('Bootstrap std of sample mean %3.3f vs actual %3.3f'% (np.std(yboot.mean(axis=1)),np.sqrt(1/1250.))) fig.tight_layout() fig.savefig('fig-statistics/Bootstrap_002.png') # # #
# #

For each bootstrap draw, we compute the sample # mean. This is the histogram of those sample means that will be used to compute # the bootstrap estimate of the standard deviation.

# # # # In[8]: import sympy as S import sympy.stats for i in range(50): # 50 samples # load sympy.stats Beta random variables # into global namespace using exec execstring = "x%d = S.stats.Beta('x'+str(%d),3,2)"%(i,i) exec(execstring) # populate xlist with the sympy.stats random variables # from above xlist = [eval('x%d'%(i)) for i in range(50) ] # compute sample mean sample_mean = sum(xlist)/len(xlist) # compute expectation of sample mean sample_mean_1 = S.stats.E(sample_mean).evalf() # compute 2nd moment of sample mean sample_mean_2 = S.stats.E(S.expand(sample_mean**2)).evalf() # standard deviation of sample mean # use sympy sqrt function sigma_smn = S.sqrt(sample_mean_2-sample_mean_1**2) # sqrt(2)/50 print(sigma_smn) # **Programming Tip.** # # Using the `exec` function enables the creation of a # sequence of Sympy # random variables. Sympy has the `var` function which can # automatically # create a sequence of Sympy symbols, but there is no corresponding # function in the statistics module to do this for random variables. # # # # # # # # **Example.** Recall the delta method # from the section [sec:delta_method](#sec:delta_method). Suppose we have a set # of Bernoulli coin-flips # ($X_i$) with probability of head $p$. Our maximum # likelihood estimator # of $p$ is $\hat{p}=\sum X_i/n$ for $n$ flips. We know this # estimator # is unbiased with $\mathbb{E}(\hat{p})=p$ and $\mathbb{V}(\hat{p}) = # p(1-p)/n$. Suppose we want to use the data to estimate the variance of # the # Bernoulli trials ($\mathbb{V}(X)=p(1-p)$). By the notation the # delta method, # $g(x) = x(1-x)$. By the plug-in principle, our maximum # likelihood estimator of # this variance is then $\hat{p}(1-\hat{p})$. We # want the variance of this # quantity. Using the results of the delta # method, we have # # $$ # \begin{align*} # \mathbb{V}(g(\hat{p})) &=(1-2\hat{p})^2\mathbb{V}(\hat{p}) # \\\ # \mathbb{V}(g(\hat{p})) &=(1-2\hat{p})^2\frac{\hat{p}(1-\hat{p})}{n} \\\ # \end{align*} # $$ # # Let's see how useful this is with a short simulation. # In[9]: import numpy as np np.random.seed(123) # In[10]: from scipy import stats import numpy as np p= 0.25 # true head-up probability x = stats.bernoulli(p).rvs(10) print(x) # The maximum likelihood estimator of $p$ is $\hat{p}=\sum X_i/n$, # In[11]: phat = x.mean() print(phat) # Then, plugging this into the delta method approximant above, # In[12]: print((1-2*phat)**2*(phat)**2/10) # Now, let's try this using the bootstrap estimate of the variance # In[13]: phat_b=np.random.choice(x,(50,10)).mean(1) print(np.var(phat_b*(1-phat_b))) # This shows that the delta method's estimated variance # is different from the # bootstrap method, but which one is better? # For this situation we can solve for # this directly using Sympy # In[14]: import sympy as S from sympy.stats import E, Bernoulli xdata =[Bernoulli(i,p) for i in S.symbols('x:10')] ph = sum(xdata)/float(len(xdata)) g = ph*(1-ph) # **Programming Tip.** # # The argument in the `S.symbols('x:10')` function returns a # sequence of Sympy # symbols named `x1,x2` and so on. This is shorthand for # creating and naming each # symbol sequentially. # # # # Note that `g` is the # $g(\hat{p})=\hat{p}(1- \hat{p})$ # whose variance we are trying to estimate. # Then, # we can plug in for the estimated $\hat{p}$ and get the correct # value for # the variance, # In[15]: print(E(g**2) - E(g)**2) # This case is generally representative --- the delta method tends # to # underestimate the variance and the bootstrap estimate is better here. # # # ## Parametric Bootstrap # # In the previous example, we used the $\lbrace x_1, x_2, # \ldots, x_n \rbrace $ # samples themselves as the basis for $\hat{F}$ by weighting # each with $1/n$. An # alternative is to *assume* that the samples come from a # particular # distribution, estimate the parameters of that distribution from the # sample set, # and then use the bootstrap mechanism to draw samples from the # assumed # distribution, using the so-derived parameters. For example, the next # code block # does this for a normal distribution. # In[19]: n = 100 rv = stats.norm(0,2) xsamples = rv.rvs(n) # estimate mean and var from xsamples mn_ = np.mean(xsamples) std_ = np.std(xsamples) # bootstrap from assumed normal distribution with # mn_,std_ as parameters rvb = stats.norm(mn_,std_) #plug-in distribution yboot = rvb.rvs((n,500)).var(axis=0) # # # Recall # the sample variance estimator is the following: # # $$ # S^2 = \frac{1}{n-1} \sum (X_i-\bar{X})^2 # $$ # # Assuming that the samples are normally distributed, this # means that # $(n-1)S^2/\sigma^2$ has a chi-squared distribution with # $n-1$ degrees of # freedom. Thus, the variance, $\mathbb{V}(S^2) = 2 # \sigma^4/(n-1) $. Likewise, # the MLE plug-in estimate for this is # $\mathbb{V}(S^2) = 2 \hat{\sigma}^4/(n-1)$ # The following code computes # the variance of the sample variance, $S^2$ using the # MLE and bootstrap # methods. # In[20]: # MLE-Plugin Variance of the sample mean print(2*std_**4/(n-1)) # MLE plugin # Bootstrap variance of the sample mean print(yboot.var()) # True variance of sample mean print(2*(2**4)/(n-1)) # # # This # shows that the bootstrap estimate is better here than the MLE # plugin estimate. # Note that this technique becomes even more powerful with multivariate # distributions with many parameters because all the mechanics are the same. # Thus, # the bootstrap is a great all-purpose method for computing standard # errors, but, # in the limit, is it converging to the correct value? This is the # question of # *consistency*. Unfortunately, to answer this question requires more # and deeper # mathematics than we can get into here. The short answer is that for # estimating # standard errors, the bootstrap is a consistent estimator in a wide # range of # cases and so it definitely belongs in your toolkit.